HOME
WORK
RESUME
HOME
WORK
RESUME
Traveler Plus App
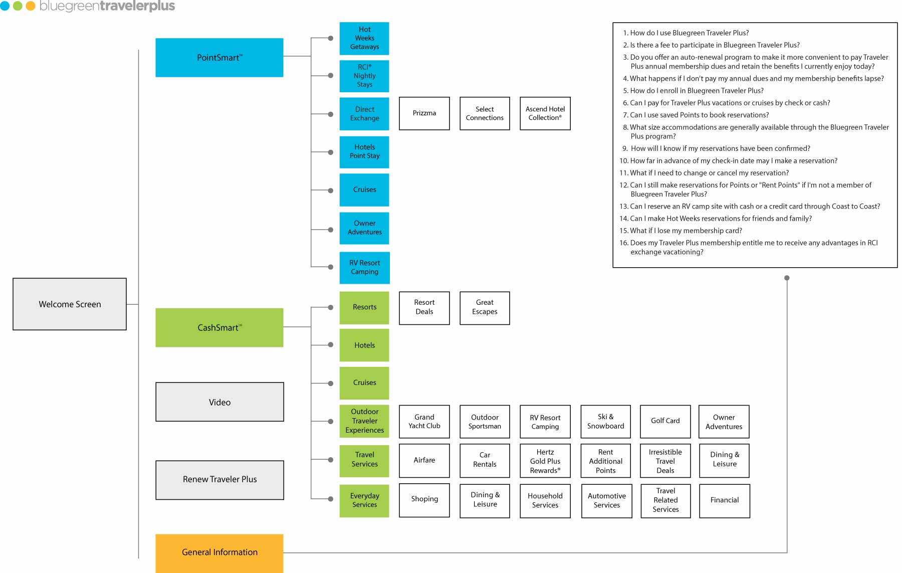
Site Map
Wireframes
UI High Definition Mockups are delivered to stakeholders for reviews and final approvals.
Guidelines for developers